Previous studies have reported that a high consumption of ultra-processed foods is associated with an increased risk of developing cardiovascular...
Joined21 May 2019
Articles41,783
A research team led by the University of Copenhagen has uncovered a remarkable Early Bronze Age ritual landscape at Murayghat...
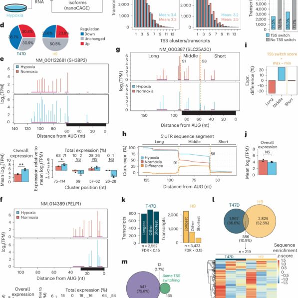
Researchers at Karolinska Institutet have discovered how cells can adjust their gene activity to survive when oxygen runs low. The...
The Orionids—one of two major meteor showers caused by remnants from Halley’s comet—will peak with the arrival of a new...
Many of the world’s most important systems, such as the atmosphere, turbulent fluids, and even the motion of planets, behave...
King Abdullah University of Science and Technology (KAUST; Saudi Arabia) researchers have set a record in microchip design, achieving the...
Microsoft is encouraging people to talk to their laptops as it rolls out new artificial intelligence updates to Windows 11...
Shock waves should not be shocking—engineers across scientific fields need to be able to precisely predict how the instant and...
Climate models suggest that climate change could reduce the Southern Ocean’s ability to absorb carbon dioxide (CO2). However, observational data...
Inside a lab in the picturesque Swiss town of Vevey, a scientist gives tiny clumps of human brain cells the...
Two types of industrially processed hard fats, widely used in everyday foods such as bakery products, margarines and spreads, are...
A new global study led by the University of Jyväskylä reveals that our most emotionally resonant music tends to come...












