When scientists compared what California sea lions eat in the Channel Islands (U.S.) and the Gulf of California (Mexico), they...
Janelia researchers have uncovered a novel way that two of the structures inside cells—the endoplasmic reticulum (ER) and lysosomes—coordinate the...
The extraordinary anti-predator strategy of two tiny, orb-weaving spider species has been uncovered by scientists from The Australian National University...
A joint research team has discovered a new molecular switch that determines when plant leaves begin to age. The research...
European cuckoos lay very different eggs depending on the host species. Genetic analyses have revealed how this adaptation is inherited...
Land use is at the heart of the many emergencies facing our world today: climate change, biodiversity loss, social injustice...
A research team led by Prof. Hou Xingliang from the South China Botanical Garden of the Chinese Academy of Sciences...
The ability to sense heat protects the body from burns and injury. But how the body actually feels temperature has...
Scientists from the National University of Singapore (NUS) have discovered a simple DNA “switch” that helps tropical butterflies adjust the...
A team of researchers led by the University of California San Diego has discovered a new way to make yeast...
When the volcanic island of Surtsey rose from the North Atlantic Ocean in 1963, it offered scientists a once-in-a-lifetime opportunity...
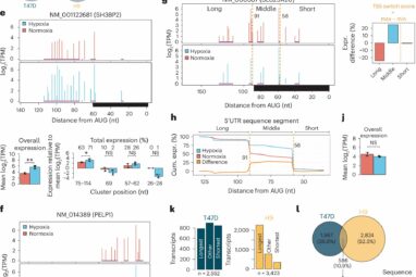
Researchers at Karolinska Institutet have discovered how cells can adjust their gene activity to survive when oxygen runs low. The...













