Billions of years ago, Earth was home to extreme environments, including intense UV radiation, frequent volcanic eruptions, and very high...
Researchers at Utrecht University in the Netherlands have identified a new way in which the toxic protein aggregates associated with...
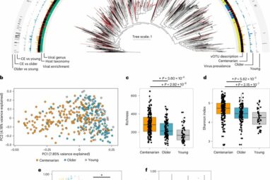
We are pursuing the dream of eternal life. We fast to stay healthy. And each year, we spend billions of...
Sixty-six million years ago, an asteroid hit the Earth with the force of 10 billion atomic bombs and changed the...
A new UBC study published recently in Proceedings of the National Academy of Science has unveiled insights into how microscopic...
People with weakened immune systems are at constant risk of infection. Pseudomonas aeruginosa, a common environmental bacterium, can colonize different...
A volunteer seaweed removal program involving citizen scientists has seen a dramatic improvement of up to 600% coral regrowth off...
Researchers have tempted grazing cattle with sweet molasses feed to discover whether cows would roam far and wide to graze...
More diverse wildlife thrives on farms, benefiting both farmers and the environment, when there is variety in the agricultural landscape,...
We know that bees are important to natural ecosystems and also to human agriculture and horticulture. They are great pollinators...
Taste, pain, or response to stress—nearly all essential functions in the human body are regulated by molecular switches called G...
A team of researchers from the University of Bristol have shed light on the life of the ancient reptile Rhynchosaur,...












