A joint research team has discovered a new molecular switch that determines when plant leaves begin to age. The research team has identified for the first time a new mechanism in which RNA made from the nucleus moves to chloroplasts and regulates the aging of plant leaves.
The findings are published in the journal Nature Plants. The study was led by Professors Pyungok Lim, Jongchan Lee, and Minsik Kim from Daegu Gyeongbuk Institute of Science & Technology.
While chloroplasts in plant leaves produce primary energy resources for plant growth through photosynthesis, they degrade and become resources themselves as they start to age. The degraded chloroplast resources move to the seeds, where they are used as nutrients for the next generation, or are sent to the stems or roots, where they are used to prepare for the next season. Although this functional switch of chloroplasts is directly related to the survival and reproductive strategies of plants, exactly how the timing of this switch is regulated has previously not been well understood.
The research team discovered a new regulatory factor called chlorella RNA through a genetic analysis of long non-coding RNAs (lincRNAs). It exhibits patterns of chloroplast gene expression similar to those in the model plant Arabidopsis thaliana.
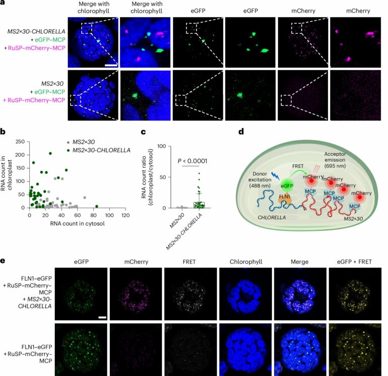
Using a multidisciplinary approach that combined high-resolution mass spectrometry and single-molecule imaging techniques, the research team suggested that chlorella RNA is transcribed in the nucleus, moves through the cytoplasm to chloroplasts, and binds to proteins of the plastid-encoded RNA polymerase complex (PEP complex) involved in the transcription of genes present in chloroplasts. It can subsequently affect the transcriptional regulation activity of chloroplasts and switch the function of chloroplasts depending on the level of expression.
The research team also confirmed that the GLK transcription factor regulates the expression of chlorella RNA. They identified that GLK maintains the photosynthetic function during the growth period by increasing the expression of chlorella RNA, but its activity decreases with the beginning of aging, resulting in a decline in chlorella RNA and the consequent loss of the photosynthetic function and degradation of chloroplasts.
“This study holds huge academic significance as it suggests how long non-coding regulatory RNAs are spatiotemporally regulated in aging, a subject matter that has not been researched well due to methodological limitations,” said Professor Lim.
“The findings of this study were obtained from a variety of interdisciplinary studies, such as bioimaging technology that showed RNA migration tracking and the identification of proteins that interact with RNAs.”
“This approach could serve as a cornerstone for understanding a variety of biological phenomena based on long non-coding RNAs,” he added. He also said that it could “increase the photosynthetic efficiency and productivity of crops” by regulating the development and aging of plant leaves.
More information:
Myeong Hoon Kang et al, The chloroplast-targeted long noncoding RNA CHLORELLA mediates chloroplast functional transition across leaf ageing via anterograde signalling, Nature Plants (2025). DOI: 10.1038/s41477-025-02129-z
Provided by
Daegu Gyeongbuk Institute of Science and Technology
Citation:
Molecular ‘switch’ that controls aging of plant leaves discovered (2025, October 31)



