Gun violence—and racial disparities in gun violence—have increased substantially during the pandemic, particularly among children. Now a new study led...
Although COVID-19 infections are typically less severe in young adults, that doesn’t mean they aren’t still at risk of complications...
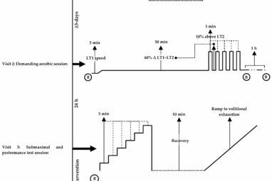
New research has found that a natural by-product of olive oil production could potentially have antioxidant benefits and support exercise....
Exposure to low doses of ionizing radiation is associated with a modestly increased excess risk of heart disease, finds an...
New research from Swansea University shows that reducing social media use by 15 minutes a day can significantly improve general...
The link between symptoms of COVID-19 and physical inactivity is increasingly evident. An article recently published in the journal Scientific...
The nitrate ingested over the course of a person’s adult lifetime through the consumption of tap water and bottled water...
Approximately one billion people are infected with influenza around the world each year, with more than half a million deaths...
A new University of Chicago study examining Medicare claims found older adults living near fracking sites in Pennsylvania were more...
Exercise appears to be a potentially effective way of treating premature ejaculation, according to a new study carried out by...
New Curtin University-led research has found Australian health care students often hold negative attitudes and beliefs towards people living with...
The recent public health emergency declarations in New York and London due to polio infections and detection of the virus...












