A study of air pollution in U.S. homes found that households with gas or propane stoves regularly breathe unhealthy levels...
Nearly 100,000 U.S. children lost a parent in 2020 to gun violence or drug overdose, a three-fold rise since 1999,...
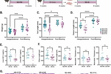
We’re increasingly aware of how environmental factors influence a child’s early development and health trajectory. We’ve mostly learned this through...
Researchers at Virginia Commonwealth University and Children’s Hospital of Richmond at VCU are shedding new light on how the increasing...
The air inside all personal vehicles is polluted with harmful flame retardants—including those known or suspected to cause cancer—according to...
How do we know whether newly minted doctors have what it takes to prevent patient deaths? After completing residency training,...
A genetic link between height growth during puberty and long-term health in adulthood has been identified by a new study...
New work has disclosed significant findings on the survival of the Legionella pneumophila bacterium in hospital water systems. Recently published...
A new tool developed at the University of Virginia School of Medicine is expected to help doctors and scientists better...
Personalized nutrition approaches can improve several key health metrics, including lower weight, lower cholesterol, better mood, improved gut health, lower...
When breastfeeding mothers in a recent study used cannabis, its psychoactive component THC showed up in the milk they produced....
Nine of 10 American adults are in the early, middle or late stages of a syndrome that leads to heart...













