Researchers at Karolinska Institutet have discovered how cells can adjust their gene activity to survive when oxygen runs low. The study, published in Nature Cell Biology, reveals that cells use a previously unknown mechanism to control which proteins are produced—and how quickly.
When cells experience oxygen shortage, such as in a tumor or after an injury, they must quickly adapt to survive. In this new study, researchers explored how this adaptation works at the molecular level. By studying both breast cancer cells and human stem cells, they found that cells switch the starting point for reading genes—something that affects how efficiently proteins are made.
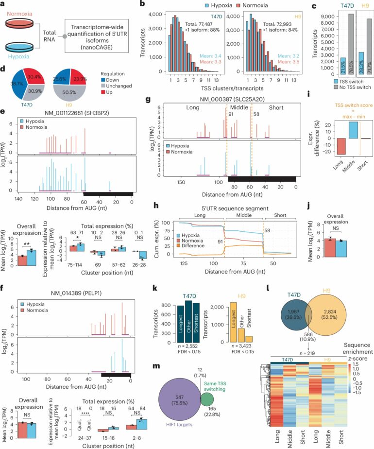
“We saw that cells under hypoxia often use alternative start sites to regulate genes, which changes the characteristics of the so-called 5′UTR sequence of mRNA,” says Kathleen Watt, postdoctoral researcher at the Department of Oncology-Pathology at Karolinska Institutet and first author of the study.
This sequence acts like a “run-up” before the actual protein starts forming. Characteristics of these sequences control how efficiently the cell can produce proteins. The researchers found that under low oxygen, cells often choose different versions of 5’UTRs, allowing certain important proteins to be made more effectively.
One example is the enzyme PDK1, which helps the cell switch its energy production from an oxygen-dependent process to one that works without oxygen—known as glycolysis. This is a key survival strategy for cells in stressful environments.
Epigenetics controls the switch
The researchers also showed that this switch is controlled by epigenetic changes—chemical modifications in how DNA is packaged that affect which genes are active. A specific modification called H3K4me3 was found to play a crucial role. By influencing this modification with drugs, the researchers were able to make cells change their gene start sites—even without changing oxygen levels.
“This suggests that epigenetic changes are not just a consequence of hypoxia, but an active part of the cell’s adaptation strategy,” says Krzysztof Szkop, postdoctoral researcher at the same department and co-first author of the study.
The study provides new insights into how cells regulate protein production under stress and could be important for future cancer research, since tumor cells often live in low-oxygen environments.
“This study is the result of a fantastic collaborative effort between our group here at Karolinska Institutet and the group of Dr. Lynne-Marie Postovit at Queen’s University, along with our other colleagues in Canada,” says Ola Larsson, principal researcher, also at the Department of Oncology-Pathology and co-corresponding author of the study.
More information:
Kathleen Watt et al, Epigenetic alterations facilitate transcriptional and translational programs in hypoxia, Nature Cell Biology (2025). DOI: 10.1038/s41556-025-01786-8
Provided by
Karolinska Institutet
Citation:
Epigenetic changes help cells adapt to low oxygen levels, study reveals (2025, October 17)



