Analysis of preserved feces and intestinal tissue has revealed specific types of bacteria that were present in the microbiome of...
Joined21 May 2019
Articles41,785
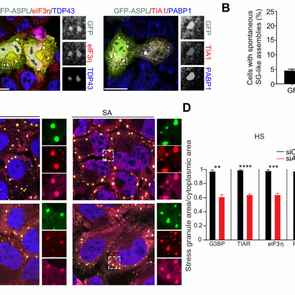
Stress granules are droplet-like protein hubs that temporarily shield fragile RNA from cellular stresses such as toxins. VCP is a...
Simulation results highlight how team composition shapes stress, health, performance, and cohesion in long-duration space missions, according to a study...
During warmer periods of the Middle Pleistocene, ancient humans in Italy were in the habit of butchering elephants for meat...
Each year, U.S. wastewater treatment plants clean trillions of gallons of water, from what we flush down the toilet to...
For some Nobel Prize winners this year, the news came with a knock at the door before dawn. For others,...
Imagine zooming into matter at the quantum scale, where tiny particles can interact in more than a trillion configurations at...
The 2025 Nobel Prize in chemistry was awarded to Richard Robson, Susumu Kitagawa and Omar Yaghi on Oct. 8, 2025,...
At 47 years of age, Emi Bossio was feeling good about where she was. She had a successful law practice,...
New technology that invites expressive, two-way communication between a person and the soft, flexible object they are holding or wearing...
Ammonia is one of the most widely produced chemicals in the world, used mostly as fertilizer, but also for the...
Every time you check the time on your phone, make an online transaction, or use a navigation app, you are...













