Stress granules are droplet-like protein hubs that temporarily shield fragile RNA from cellular stresses such as toxins. VCP is a protein essential for breaking up stress granules and has been linked to neurodegenerative diseases. However, VCP has a protein partner, ASPL, whose role has been unclear until now.
Scientists at St. Jude Children’s Research Hospital have discovered that ASPL regulates stress granule disassembly by facilitating VCP phosphorylation. They also found ASPL facilitates stress granule assembly independent of VCP by stabilizing interactions among core stress granule proteins.
The findings, published in Science Advances, provide key insight into the link between stress granules and neurodegenerative disease.
Stress granules are carefully regulated, forming only during stresses, such as heat or infection, and disassembling once the stress is resolved. Mutations in proteins such as VCP can derail this cycle, leading to the abnormal accumulation of proteins, which causes a condition called multisystem proteinopathy.
“VCP mutations are found in patients with multisystem proteinopathy, which includes amyotrophic lateral sclerosis, frontotemporal dementia and Paget’s disease of bone,” said corresponding author Mondira Kundu, MD, Ph.D., St. Jude Department of Cell & Molecular Biology. “While VCP has multiple functions, its ability to disassemble RNA-protein assemblies, such as stress granules, is impaired by disease-causing mutations.”
ASPL, VCP and ULK work together to break up stress granules
After discovering that VCP and ASPL interact with ULK, another protein involved in regulating stress granule disassembly, Kundu and her team decided to dig into the relationship.
“ULK regulates stress granule dynamics, so we wondered whether ASPL was also involved through its interaction with either ULK or VCP,” Kundu said.
The team found that ASPL was required for ULK to carry out its function, which is VCP’s phosphorylation (addition of a phosphate group). Phosphorylation triggers VCP to remove the keystone stress granule protein G3BP from stress granules, causing them to break up. Without VCP phosphorylation, the stress granules persist.
These findings are consistent with what occurs during multisystem proteinopathy.
“Certain disease-causing VCP mutants don’t interact as well with ASPL and ULK, and also have stress granule disassembly defects,” Kundu explained. “Restoring VCP phosphorylation restores disassembly, suggesting that these mutants decrease VCP binding to ASPL and subsequent phosphorylation by ULK.”
ASPL goes solo to help assemble stress granules
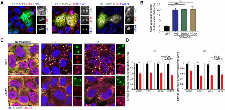
In a surprising turn, the researchers also observed that ASPL overexpression sharply increased stress granule formation. Removing ASPL resulted in smaller and slower-forming stress granules. This suggests that ASPL plays a role in stress granule assembly. But this function of ASPL did not involve VCP, so the researchers set out to tease apart how ASPL could promote the formation of stress granules on its own, independent of VCP.
Discover the latest in science, tech, and space with over 100,000 subscribers who rely on Phys.org for daily insights.
Sign up for our free newsletter and get updates on breakthroughs,
innovations, and research that matter—daily or weekly.
“We created cell lines that express a version of ASPL that cannot bind VCP, and found that these cells had no problems with granule assembly but did a poor job with disassembly,” Kundu said. “This showed us that ASPL promoted stress granule assembly, and ASPL’s interaction with VCP is important for efficient disassembly.”
The researchers discovered this mechanism was tied to G3BP.
“Removing ASPL decreased interactions between stress granule components, lowering the probability of stress granules being formed,” Kundu explained. “Fluorescence recovery experiments suggested that ASPL alters G3BP’s interactions with other proteins, making the network less stable without ASPL.”
These findings add nuance to scientists’ understanding of stress granule regulation, expanding on the checks and balances that govern the process and highlighting potential pathways to disease.
“A key question is whether disrupting the ASPL–VCP interaction, specifically through ASPL, can mimic multisystem proteinopathy,” Kundu said. “That’s the biggest missing link currently, and one we are exploring.”
More information:
Gautam Pareek et al, ASPL couples the assembly of stress granules with their VCP-mediated disassembly, Science Advances (2025). DOI: 10.1126/sciadv.ady3735
Provided by
St. Jude Children’s Research Hospital
Citation:
Protein sidekick exhibits dual roles in stress granule assembly and disassembly (2025, October 8)



