Researchers from the Yong Loo Lin School of Medicine, National University of Singapore (NUS Medicine), have discovered that some people can carry large amounts of a multidrug-resistant strain of Escherichia coli sequence type 131 (E. coli ST131) in their gut for extended periods without showing any symptoms, and can unknowingly pass it on to their household members.
The study, published in Nature Communications, is possibly the first in Asia to trace how this antibiotic-resistant bacterium spreads within the community.
E. coli is a common type of bacteria that naturally lives in the intestines of humans and animals. Most strains of E. coli are harmless and even play a role in maintaining a healthy gut by aiding digestion and preventing other harmful microbes from taking hold. However, some strains can cause disease when they acquire specific genes that allow them to produce toxins or invade tissues.
These pathogenic forms can lead to various illnesses. Certain strains cause gastrointestinal infections such as bloody diarrhea, while others primarily cause infections outside the gut, such as urinary tract infections and bloodstream infections.
One particular strain, E. coli ST131, has become globally widespread and is antibiotic-resistant. Unlike the strains that cause gut infections, infections caused by E. coli ST131 most often present as urinary tract infections but can also progress to more serious conditions such as kidney infections or sepsis, particularly in older adults or individuals with weakened immune systems.
Antibiotic resistance is a growing concern not only in hospitals but also in the community, where infections are becoming harder to treat. Much of this problem is driven by specific strains of bacteria, often referred to as “superbugs,” such as E. coli ST131.
While antibiotic use in humans and animals has long been recognized as a major driver of resistance, it has been unclear how these resistant bacteria circulate among healthy people in daily life.
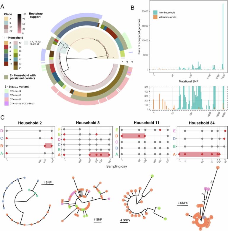
To investigate this, the research team followed 34 families in Singapore—patients previously infected with E. coli ST131 or other E. coli strains, as well as their family members—for up to eight months. Stool samples were collected from 135 participants, along with environmental swabs and samples from pets, to test for E. coli. Genetic sequencing was then used to identify E. coli ST131 and map how it spread within households.
Conducted in collaboration with researchers from the NUS Saw Swee Hock School of Public Health, National University Hospital (NUH), Environmental Health Institute, University of Oxford and Vanderbilt University, the team found that a small number of individuals carried E. coli ST131 persistently and in high numbers over long periods, even though they did not develop infections.
These individuals were likely the source of transmission to their household members, who carried closely related bacterial strains. The findings suggest that such “silent carriers” may act as hidden reservoirs that help sustain the spread of resistant bacteria in the community.
Prof Paul Tambyah and Dr. Mo Yin, from the Infectious Diseases Translational Research Program, NUS Medicine. © NUS Yong Loo Lin School of Medicine
Dr. Mo Yin, Infectious Diseases Translational Research Program, NUS Medicine. © NUS Yong Loo Lin School of Medicine
Dr. Mo Yin from the Infectious Diseases Translational Research Program (TRP), NUS Medicine, who led the study, said, “Our study shows that antibiotic resistance is not just a hospital problem—it can spread quietly within ordinary households. By identifying people who carry high levels of resistant bacteria without symptoms, we can start thinking about targeted prevention strategies to reduce the risk of spread within the community.”
The study underscores the importance of good personal hygiene practices even within the home environment, as well as the need to develop new ways to reduce long-term carriage of resistant bacteria.
Potential strategies include vaccines, probiotics, prebiotics or fecal transplants, though more evidence is needed to determine their effectiveness. Targeting interventions at individuals who carry high levels of resistant bacteria could help reduce community transmission and the wider spread of antibiotic resistance.
Professor Paul Tambyah, Deputy Chair of the Infectious Diseases TRP, NUS Medicine, added, “Superbugs like E. coli ST131 have become part of our everyday environment, but not everyone who carries them will fall sick. Understanding how these bacteria persist and move between people helps us develop more practical, community-based solutions to contain antibiotic resistance before it leads to a difficult to treat infection.”
Following this study, the research team plans to further examine the gut microbiome of participants, to understand how the balance between beneficial and harmful bacteria affects long-term carriage of resistant strains. These data will also contribute to ongoing global efforts to better understand and combat the rise of antibiotic resistance.
More information:
Rebecca Lynn Perez et al, Transmission dynamics of Escherichia coli sequence type 131 in households—a one health prospective cohort study, Nature Communications (2025). DOI: 10.1038/s41467-025-63121-x
Provided by
National University of Singapore
Citation:
Asymptomatic carriers drive E. coli spread in households, researchers find (2025, October 30)



