In the age of COVID-19, the word “virus” stirs up thoughts of contagion, sickness, and even death. But what if...
In all living organisms, the biomolecule transfer RNA (tRNA) plays a fundamental role in protein production. tRNAs are generated from...
For the first time, researchers have developed a model to estimate how much energy the original colonizers of New Zealand...
When you bite into a juicy steak, tough isn’t what you’re looking for. There’s a lot of science behind the...
As long as humans have existed, they’ve killed animals. But the necessity of some types of animal killing are now...
Received wisdom says that staying out in the sun too long can make your skin tougher over time. Think about...
Research led by the Milner Center for Evolution at the University of Bath looking at the evolution of terrestrial orchid...
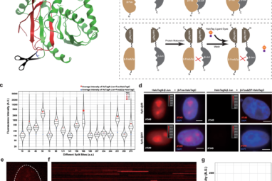
Researchers at The University of Queensland have discovered the venom of a notorious caterpillar has a surprising ancestry and could...
The risk of cancer increases with every cell division. As such, you would expect long-lived species like elephants to get...
Synthetic biologists from Rice University and Princeton University have demonstrated “live reporter” technology that can reveal the workings of networks...
A study led by a North Carolina State University researcher identified genes involved in development of stone cells—rigid cells that...
With just a few clicks of a mouse, you can purchase your very own redtail garra, a type of fish...













