Researchers have developed a powerful tool capable of scanning thousands of biological samples to detect transfer ribonucleic acid (tRNA) modifications—tiny...
Neural networks are computing systems designed to mimic both the structure and function of the human brain. Caltech researchers have...
In the first long-term, community-level field study of wild bumble bee nutrition, a team of ecologists led by Northwestern University...
Sharks can famously replace their teeth, with new ones always growing as they’re using up the current set. As sharks...
Mortalities at poisoned carcasses significantly contribute to the population decline of many vulture species. As vultures employ social strategies and...
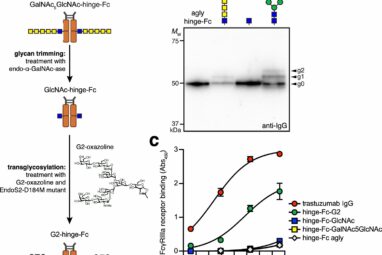
A Cornell-led collaboration has devised a potentially low-cost method for producing antibodies for therapeutic treatments. They’ve bioengineered bacteria with an...
Two different studies published in GigaScience present the near-complete reference genomes of the central bearded dragon (Pogona vitticeps), a widely...
The ability to correct disease-causing genetic mistakes using genome editors holds great promise in medicine, but it is not without...
The endangered South African cycad Encephalartos horridus may resemble a relic from the Jurassic age, but the species itself evolved...
To a hawk, an airport can look like the perfect place to settle down. The layout provides ample open space,...
Greek doctor and philosopher Hippocrates once said (loosely translated), “life is short, and art is long.” History is littered with...
To our immune system, naked RNA is a sign of a viral or bacterial invasion and must be attacked. But...







