We’ve all heard the classic saying “leaves of three, let it be,” which means don’t touch the poison ivy. But...
An enormous meteor spelled doom for most dinosaurs 65 million years ago. But not all. In the aftermath of the...
You’ve probably seen nature depicted in art, but how often do you see an artwork hiding in nature? When they...
One ecosystem’s trash could be another ecosystem’s treasure, according to scientists studying cyanobacteria, more commonly known as blue-green algae. Cyanobacteria...
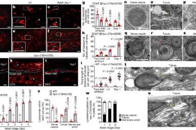
Lysosomes are centers for degradation, recycling, and signaling of cellular materials that are crucial for maintaining cellular homeostasis, development, and...
Investigators led by Issam Ben-Sahra, Ph.D., associate professor of Biochemistry and Molecular Genetics, have discovered how cellular metabolism fluctuates in...
A study led by Professor Shimpei Gotoh (Department of Clinical Application), introduces a new culturing method to generate alveolar organoids...
A team of researchers led by Professor Koji Eto (Department of Clinical Application) recently discovered the importance of a microRNA-based...
Black-capped chickadees have extraordinary memories that can recall the locations of thousands of morsels of food to help them survive...
When cells in the human body divide, they must first make accurate copies of their DNA. The DNA replication exercise...
Researchers Yuta Sunakawa, Ko Mochizuki, and Atsushi Kawakita of the University of Tokyo have discovered the first orchid species pollinated...
Gas vesicles are hollow structures made of protein found in the cells of certain microorganisms, and researchers at Rice University...













